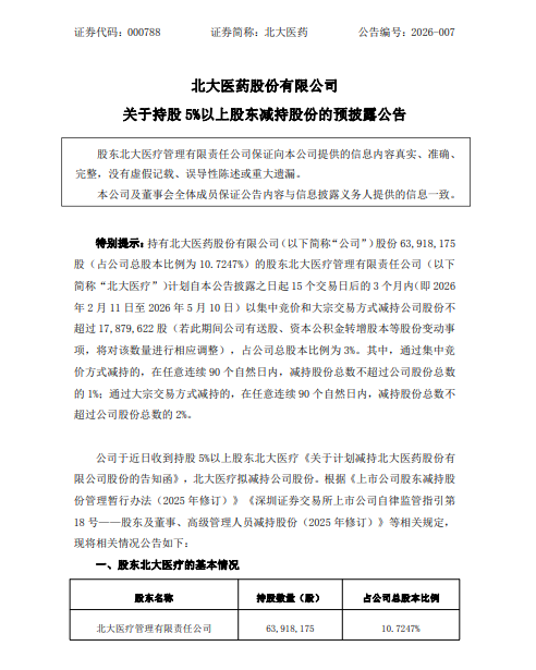
北大医药(000788.SZ)1月21日公告称,因本人资金需求,北大医疗惩办有限包袱公司蓄意于2026年2月11日至2026年5月10日减握不超1787.96万股,占公司总股本不超3.0%。

凭证公告,北大医疗刻下握有北大医药股份63,918,175股,占公司总股本的10.7247%。本次拟减握股份数目不朝上17,879,622股,占公司总股本的3%。若以刻下握股数目蓄意,这次减握领域占北大医疗所握股份比例约27.97%,接近三成。
减握时辰为自公告露馅之日起15个交游日后的3个月内,即2026年2月11日至2026年5月10日。具体减握神态上,北大医疗将选择集会竞价和巨额交游两种神态:通过集会竞价神态减握的,在职意不绝90个当然日内减握股份总和不朝上公司总股本的1%;通过巨额交游神态减握的,在职意不绝90个当然日内减握股份总和不朝上公司总股本的2%。减握价钱将凭证二级商场价钱及交游神态细目。
公开贵寓深远,公司其前身为始建于1965年的西南合成制药厂,1997年于深圳证券交游所得手上市,2022年,中国祯祥通过祯祥东说念主寿控股新正大集团,北大医药成为旗下成员企业。公司主要从事化学药品制剂的研发、坐蓐和销售,医药流畅以及医疗行状等业务。
北大医药2025年三季度事迹阐彰着示,2025年前三季度,公司买卖收入12.31亿元,同比降19.76%,但归母净利润达1.36亿元,同比增长4.31%。
戒指1月21日10点05分开yun体育网,北大医药的股价6.45元/股,总市值38亿元,市盈率26.8。
